How to implement single-channel 1-Wire network for wireless power

1-Wire is a device communications bus system similar in concept to I²C, but with lower data rates and longer range. A MicroLAN is a network of 1-Wire devices with an associated master device. The protocol is also used in small electronic keys such as the Dallas key and the iButton.
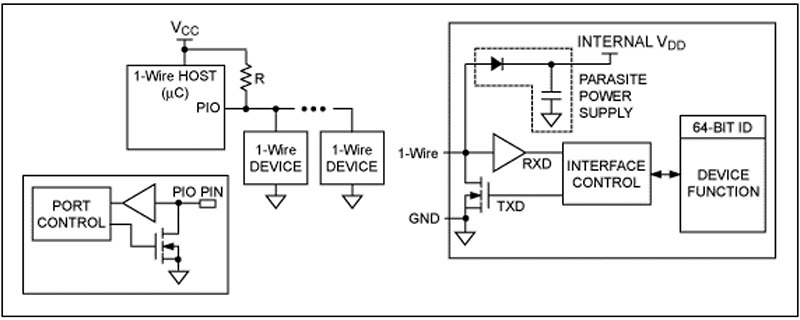
As shown in Figure 1, a 1-Wire network consists of a single open drain wire and a single pull-up resistor. The pull-up resistor pulls the wire up to 3 or 5 volts. The master device and all the slaves each have a single open-drain connection to drive the wire, and a way to sense the state of the wire. Despite the name "1-Wire," all devices need another wire, a ground connection, to permit a return current to flow through the data wire. Communication occurs when a master or slave briefly pulls the bus low, connecting the pull-up resistor to the ground through its output MOSFET. The data wire is high when idle, and so it can also power a limited number of slave devices.

Figure 1: The 1-Wire master/slave configuration uses a single data line plus ground reference.
On the 1-Wire bus, a 1-Wire master initiates and controls communication with one or more 1-Wire slave devices. Each 1-Wire slave device is assigned a unique, irrevocable, factory-programmed 64-bit identification number (ID), which acts as the device address on the 1-Wire bus. The device type and functionality are identified by the 8-bit family code, which is a subset of the 64-bit ID. Most 1-Wire devices have no pin for a power supply; they take their energy from the 1-Wire bus (parasitic power supply).
Using an NFC (Near-Field Communications) system to wireless power and access a 1- wire network:
1-Wire devices provide the functionality to mechanical assemblies and electronic systems by utilising a single wire and ground and reducing the number of nodes required in a system to just one. 1-Wire technology delivers secure asset and information management with symmetric and asymmetric authentication, identification, memory, data acquisition, and control, all in a low-power architecture. An NFC transceiver with an integrated 256-bit secure hash algorithm (SHA-256) coprocessor for symmetric authentication, along with an NFC transponder with an I2C master/slave port and an energy-harvesting output, offers security for wireless access to a node of closed portable devices. An NFC system that is compatible with ISO-15693 and FIPS 180-4 supports wireless power and secure access to 1-Wire devices.
The transceiver is the initiator in an NFC system, and it generates an RF field to transmit power, send function commands, and enable information exchange. The transponder is powered by the RF field generated by the transceiver. It also receives function orders to run and sends data to the NFC reader from memory or attached devices. NFC could send and receive power, gain control, and transfer data by using electromagnetic induction between nearby antennas. Using properly routed PCB traces, a transceiver starts communicating with a transponder. Below Figure 2 depicts an NFC hardware configuration using a transceiver such as the MAX66300 and a transponder like the MAX66242.

Figure 2: The MAX66300 transceiver and the MAX66242 transponder constitute an NFC system.
The MAX66242 transponder offers two functional features to provide wireless access to attached ancillary circuitry: (1) an internal AC-DC converter converts power from the harvested RF field to a regulated output voltage at VOUT. This allows the MAX66242 to power attached ancillary circuitry, the I2C interface, and the programmable input-output (PIO); (2) an integrated I2C master and slave interface allows bidirectional access and control.
In the I2C master mode, the MAX66242 relays information from connected circuitry such as sensors, a microcontroller, and other ancillary circuitry to an NFC transceiver such as the MAX66300 or a smartphone. In the I2C slave mode, the MAX66242 is an intermediary between the connected host circuitry and an NFC transceiver.
To access and control a 1-Wire network, the MAX66242 requires bidirectional I2C and 1-Wire protocol translation. An I2C-to-1-Wire bridge such as the DS2484 (Single-Channel 1-Wire Master with Adjustable Timing and Sleep Mode) facilitates this task. The below figure3 shows how I2C and 1-Wire protocol translation is handled by the MAX66242and DS2484
Figure 3: The MAX66242 powers the DS2484 and 1-Wire devices through VOUT.
The MAX66242 is complemented by the DS2484, which converts between I2C and 1-Wire protocols with adjustable timing and a sleep mode. The DS2484 powers up when the NFC transceiver requires it by allowing the MAX66242 to place it in sleep mode through SLPZ. When the power down (PDN) bit in the DS2484 configuration register is set to zero, the 1-Wire network begins to power up for communication. If the application requires symmetric key-based 1-Wire network authentication, the MAX66242 features a built SHA-256 engine for computing a message authentication code (MAC) in accordance with FIPS 180-4. Instead of the DS2484, if the application needs asymmetric public-key authentication, the DS2475, an elliptic curve digital signature algorithm (ECDSA) coprocessor with I2C to 1-Wire master capabilities, could be utilised.