Why Smart Buildings Should Become Truly Intelligent
As global building floor space continues to grow rapidly, efficient building management becomes increasingly important, for occupant wellbeing, efficient operation, and environmental protection.
Why Smart Buildings Should Become Truly Intelligent
As global building floor space continues to grow rapidly, efficient building management becomes increasingly important, for occupant wellbeing, efficient operation, and environmental protection.
This article looks at the increasingly sophisticated range of electronic technologies being used to improve the operational efficiency of all the various functions found around a building and integrate them into a single intelligent entity that can be viewed and managed holistically.
Driven by population growth and increasing urbanisation, global building floor space is expected to double by 2060 - equivalent to adding an extra New York City to the world every month for 40 years. This trend, with its implication for buildings’ impact on ever larger populations, underlines the increasingly urgent need to optimise building performance. Owners’ and occupants’ well-being and prosperity depend on a built environment that is well-managed, safe and comfortable to work in, efficient in terms of maintenance and energy use, and easily adaptable to changing circumstances. Additionally, as dependence on the complex building systems that enable these environments grows, the security and protection of the systems themselves become steadily more critical.
Energy efficiency is particularly important. While vehicles are often seen as the planet’s major pollutants and energy consumers, buildings are actually worse offenders. The recently created ISO 16745 standard ‘Sustainability in buildings and civil engineering works – Carbon metric of an existing building during use stage, Parts 1 and 2’ for carbon monitoring recognised that buildings are responsible for more than 40% of global energy used, and as much as one-third of global greenhouse gas (GHG) emissions .
The building sector also has the largest potential for significantly reducing GHGs compared to other major emitters. A large contribution to this can be made by upgrading and adding building management technology to older sites, as 90% of existing buildings will still be standing by 2050 .
Elevating a building to its peak performance in all these various and necessary aspects and keeping it there clearly calls for engagement with a large number of specialists with different backgrounds and job functions, who all need real-time data to inform any decision they make. This is where intelligent buildings come to the fore: A smart building is one that uses sensors to create smart silos of information, whereas an intelligent building pulls all the smart information together into one or more portals.
What are the building blocks?
Analog Devices believes that intelligent buildings can be created by building digitalisation, coupled with increased levels of interconnected automation systems, intelligent edge sensors and actuators. Together, these are providing operational efficiencies that deliver long-term sustainable improvements in building management. Actionable insights reduce energy consumption, create safer environments, and increase occupancy comfort, leading to higher productivity and a greener future.
Edge nodes monitor, analyse, and influence the physical operational environment of the intelligent building. Artificial intelligence at the edge and in the cloud is using data to optimize system performance to achieve the required business outcomes and environmental objectives. Data must be able to flow across traditionally siloed IT and OT networks, reinforcing the need for continued convergence. This holistic approach relies on an underlying communications framework that connects the building’s automation subsystems to the building management system. Ethernet to the edge is enabling IP-addressable nodes to communicate over existing standard twisted pair cable, thus facilitating a seamless upgrade path for legacy systems.
To make informed decisions, data from many devices must be collected and interpreted. By decentralizing intelligence, this data can be locally analysed for more timely decision-making, with only the outcome being communicated to the control layer. With more accessible nodes comes a need to protect the edge. Authentication and secure boot are some of the features that are needed to secure edge nodes from potential cyber-attack.

Figure 1: Digital wireless sensor node contributes to the rich data available from the edge
In new buildings, spaces must be adaptable, with the ability to be reconfigured for new or expanded use cases. For legacy buildings, additional sensing and control must be integrated with existing I/O controllers and cabling, so they can grow organically as investment increases and ROI is realised. A configurable software I/O solution provides the flexibility needed for both new and legacy buildings, enabling owners to maximise the return on their asset investments.
Reducing operational costs and energy usage
As the holistic connected building becomes smarter, it automatically reacts to the needs of its occupants both inside and outside of working hours. Automated adjustment of room lighting, temperature, ventilation, and window blinds based on occupancy and external weather conditions is creating a more comfortable and productive environment for workers while enabling significant reductions in energy usage and cost for the business.
Fully integrated building management systems can bring significant energy savings through sequencing processes, optimisingthe environment for occupancy patterns, and detecting and diagnosing equipment working efficiencies. Savings can also be realized through core system design, requiring a development partner that understands trade-offs and can deliver the solutions needed for efficient power design.
The following part of the article takes a closer look at some of the enabling technologies underlying digitalised building systems.
Asset health management
Electric motors account for approximately 38% of all electricity used in commercial buildings. Energy usage in HVAC systems can be optimized by monitoring vibration and power quality. ADI’s ADXL359 device enables condition monitoring of assets in real time, allowing early diagnosis of mechanical faults and failing equipment. The ADE9430 power quality monitoring device and accompanying software stack allows a cost-effective way to monitor the health of the motor power supply so that the user can perform preventative maintenance to preserve the health of the motor itself.
The digital output ADXL359 is a low noise density, low 0 g offset drift, low power, 3-axis microelectromechanical system (MEMS) accelerometer with selectable measurement ranges. The ADXL359 supports the ±10 g, ±20 g, and ±40 g ranges. The ADXL359 offers iindustry-leading noise, minimal offset drift over temperature, and long-term stability, enabling precision applications with minimal calibration.

Figure 2: EVAL-ADXL359Z evaluation board. The EVAL-ADXL359Z is ideal for evaluation of the ADXL359 in an existing system because the stiffness and the small size of the EVAL-ADXL359Z minimizes the effect of the board on both the system and acceleration measurements
The ADE9430 is a highly accurate, fully integrated, polyphase energy and power quality monitoring device. Superior analogue performance and a digital signal processing (DSP) core enable accurate energy monitoring over a wide dynamic range. An integrated high end reference ensures low drift over temperature with a combined drift of less than ±25 ppm/°C maximum for the entire channel including a programmable gain amplifier (PGA) and an analogue-to-digital converter (ADC).
The ADE9430 and accompanying SW library offers a complete IEC61000-4-30 Class S compliant power quality monitoring capability by providing measurements on dips, swells, interruption, flicker, and voltage and current harmonics and inter-harmonics – as well as more basic measurements such as total and fundamental energy
Another approach to electric motor condition monitoring is offered by the ADI OtoSense Smart Motor Sensor (SMS). This AI-based, full turnkey, hardware and software solution for condition-based monitoring monitors the condition of electric motors by combining sensing technologies with data analysis. ADI OtoSense SMS detects anomalies and defects in equipment, enabling users to forecast maintenance cycles and avoid unplanned downtime.
Agnostic of motor type, ADI OtoSense SMS covers the most critical diagnostics, translating data into actionable insights. The Smart Motor Sensor allows for 24/7 condition-based monitoring of all a building’s low-voltage electric motors. It presents information in a clear way, revealing both what the problem is and how to fix it.
OtoSense enables predictive maintenance strategies, which allow anomalies to be revealed and fixed before they can cause failures and costly downtime. This can reduce maintenance costs by up to 10% and increase productivity by up to 25% .

Figure 3: ADI OtoSense Smart Motor Sensor: hardware and software solution for condition-based monitoring
The connected building
Seamless connectivity to edge node sensors and actuators is resulting in substantial building operating efficiencies. Analog Devices offers a portfolio of products to bring Ethernet connectivity to all levels of a building automation system. Ethernet PHYs are available for connecting controllers over standard 10/100/1000 Mbps Ethernet (10BASE-T/100BASE-T/1000BASE-T) links. Single-pair Ethernet products (ADIN1100/ADIN1110/ADIN2111) compatible with the 10BASE-T1L standard bring Ethernet connectivity to room controllers and edge nodes in point-to-point, ring, and line network configurations. The ADIN2111 2-port device incorporates a low complexity switch which makes it easy to create line and ring topologies for multiple devices to communicate with a simple SPI interface to the room controller’s host microcontroller.
The ADIN1110 is an ultra-low power, single port, 10BASE-T1L transceiver designed for industrial Ethernet applications and is compliant with the IEEE® 802.3cg-2019™ Ethernet standard for long reach, 10 Mbps single pair Ethernet (SPE). Featuring an integrated media access control (MAC) interface, the ADIN1110 enables direct connectivity with a variety of host controllers via a 4-wire serial peripheral interface (SPI). This SPI enables the use of lower power processors without an integrated MAC, which provides for the lowest overall system level power consumption. The SPI can be configured to use the Open Alliance SPI protocol or a generic SPI protocol.
The ADIN1110 has an integrated voltage supply monitoring and power-on reset (POR) circuitry to improve system level robustness.

Figure 4: ADIN1110 Robust, Industrial, Low Power 10BASE-T1L Ethernet MAC-PHY block diagram
Edge intelligence
Integrating state-of-the-art sensors and controls into most commercial buildings can save as much as an estimated 29% of site energy consumption . Building intelligence and adaptability into edge devices requires high performance inputs and outputs.
Precision temperature sensors such as the MAX31825 and ADT7420 can provide real-time feedback on the ambient temperature, while the TMC5130A is a high performance noiseless stepper motor driver, enabling efficient, quiet operation of heating valves (TRVs) and airflow units.
The AD74412R is a quad-channel software configurable input/output solution for building and process control applications. The device contains functionality for 4-20mA or 0-10V analogue output, analogue input, digital input, and resistance temperature detector (RTD) measurements integrated into a single chip solution having an interface compatible with the serial port interface (SPI). The device features a 16-bit, Σ-∆ analogue-to-digital converter (ADC) and four configurable, 13-bit digital-to-analogue converters (DACs) to provide four configurable input/output channels and a suite of diagnostic functions.
The AD74412R supports several modes. These modes are voltage output, current output, voltage input, externally powered current input, loop powered current input, external RTD measurement, digital input logic, and loop powered digital input. If standard ADCs or DACs are preferred,
Fire safety
Building safety is an integral part of a holistic building management system. The
ADPD188BI
is a complete smoke detection solution from Analog Devices that enables smaller form factor designs, and reduced nuisance alarms while meeting the latest, strictest international fire safety standards. Distinguishing between life threatening and non-life threatening sources of smoke is critical. The CN0537 reference design contains a smart detection algorithm, fully verified to UL 217 and EN 14604 standards, that can make this distinction.
Intelligent surveillance cameras
AI enabled cameras provide protection to people and infrastructure, as well as productivity insights to retailers, manufacturers, and city planners. Increasing resolution, and additional sensing, such as radar and audio, enable cameras to see and hear more, with greater clarity, and in any condition.
Cameras also need to rapidly target events, then smoothly track and record, even when exposed to vibration. Whether using a stepper motor or a more complex BLDC motor, ADI Trinamic™ motor control solutions and multiturn position sensors simplify camera design, improve efficiency, and enable precision movement.
To learn more about intelligent surveillance camera technologies, and solutions available from Analog Devices, download our article: ‘Using intelligent cameras for smart security and elevated surveillance’.
Access control and security
Utilizing AI, facial and audio access control is now becoming commonplace. Secure your building from external and internal threats with a host of ADI technologies, including cybersecurity and AI enabled processing solutions. From door access to voice-activated blind control, the MAX78000 AI microcontroller is built to enable neural networks to execute at ultra-low power at the intelligent edge.
For security at the edge, the DS28S60 DeepCover® cryptographic coprocessor easily integrates into embedded systems enabling confidentiality, authentication, and integrity of information. With a fixed command set and no device-level firmware development required, the DS28S60 makes it fast and easy to implement full security for IoT devices. The MAXQ1065 ultra-low power cryptographic controller offers solutions for access control, providing turnkey cryptographic functions for root-of-trust, mutual authentication, data confidentiality, and integrity.

Figure 5: ChipDNA™ PUF implementation
To learn more about how AI is facilitating facial recognition, and how Analog Devices patented ChipDNA™ implementation of PUF technology - the DS28S60 DeepCover® cryptographic coprocessor and MAXQ1065 cryptographic controller - protect against device-level security attacks, download our article:‘The modern challenges of image recognition and facial recognition – and how AI is facilitating tiny, competitive edge-based solutions’.
People’s presence on a site can also be managed by AI-optimised voice recognition systems, which recognise who people are, and speech recognition systems, which understand what they are saying. For more information on these audio systems refer to our article ‘How AI and Edge technology are helping the evolution of voice recognition, speech recognition and sound recognition systems’.
Lighting technology solutions
More than a decade into the LED transformation, lighting still is a top 3 energy-using activity in commercial buildings. As efficient as LEDs are, they will always need to be monitored, measured, and controlled to keep buildings operating efficiently. With microcontrollers adding intelligence to fixture drivers, wall switches, and ceiling-mounted occupancy sensors, regulated power supplies and over/under-voltage protection like MAX15062 and LTC4368 are critical to ensure reliability and minimize power draw. Improving occupant well-being requires precisely measuring and controlling the exact wavelengths of natural and artificial light in a space with parts like ADA4937 and LT3795. Technologies like mSure in parts like ADE9153A enable control systems to watch over complex lighting control schemes, always ensuring that the energy impacts are measured
Building technology power solutions
Low energy consumption and sustainability are key goals for any intelligent buildings, and thus building technology power solutions that can help meet these targets are paramount. By enabling a customizable, comfortable local environment, the building occupants enjoy a greater user experience with enhanced productivity.
With many devices and numerous power circuits converting from AC to DC—at multiple power levels throughout a building—efficient conversion at low energy loss is required. DC-powered devices enable a growing shift toward more efficient, sustainable, and customizable buildings.
Analog Devices delivers a wide ranging, industry-leading portfolio of building technology power solutions like Power over Ethernet (PoE), which enables devices such as lighting, thermostats, or window blinds to be connected throughout a building for a more controllable experience at a local level.
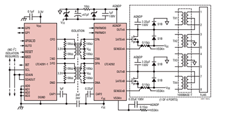
Analog Devices’ LTC®4291-1/LTC4292 PoE chipset: The LTC®4291-1/LTC4292 chipset is a 4-port power sourcing equipment (PSE) controller designed for use in IEEE 802.3bt Type 3 and 4 compliant Power over Ethernet (PoE) systems. The LTC4291-1/LTC4292 is designed to power compliant 802.3af, 802.3at, and 802.3bt PDs. The LTC4291-1/LTC4292 chipset delivers lowest-in-industry heat dissipation by utilizing low RDS(ON) external MOSFETs and 0.15Ω sense resistance per power channel. A transformer-isolated communication protocol replaces expensive opto-couplers and complex isolated 3.3V supply, resulting in significant BOM cost savings.

Figure 7: The LTC®4291-1/LTC4292 chipset 4-port power sourcing equipment (PSE) controller
Analog Devices is also the first company to offer 802.3cg compliant single pair power over Ethernet solutions with a 5-port PSE, the LTC4296-1 and a 1-port PD, the LTC9111.
Conclusion
Designing and managing a truly intelligent building calls for layers of technology combined into one seamless macrosystem. At the lower level are all the diverse utility and environmental management systems, and above this are the communication systems that move data from the edge, across silos, and into central management systems and dashboards that allow overall visibility and control to the stakeholders that need it.
Success in implementing such complex and integrated systems depends on working with manufacturers like Analog Devices: their comprehensive range of technologies covers all building operations at every level. This ensures not only efficient and cost effective implementation of individual functions, but also their successful interoperability, higher level communications, and building wide control.
This capability is complemented by the breadth and depth of Analog Devices’ component and system stock offered by Farnell and availability of their experts who can advise on optimising the selection of components for specific projects.
References